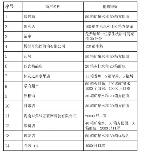
10月27日-31日,航空港校区共计14家商户向ylzzcom永利总站线路检测捐赠生活物资。
校党委书记王立正、副校长惠大众、纪委书记张志淮,人事处、校区管委会、总务后勤处有关负责人参加了捐赠仪式,对14家商户的无私捐赠表达了衷心感谢,希望商户们能与学校一道凝心聚力,共克时艰,持续为广大师生提供优质满意的后勤保障服务。
商户负责人表示,疫情当前,要与全校师生同承担、共面对,为校园疫情防控工作贡献一份绵薄之力。作为学校基本生活物品的供应者,将努力克服各种困难,多方筹措,保证货品种类丰富、数量充足、物价稳定,全心全意为师生做好服务。








