首页
当前位置: 首页 - 水环要闻 - 正文
发布日期:2022-10-18 11:14来源:教务处 点击数:
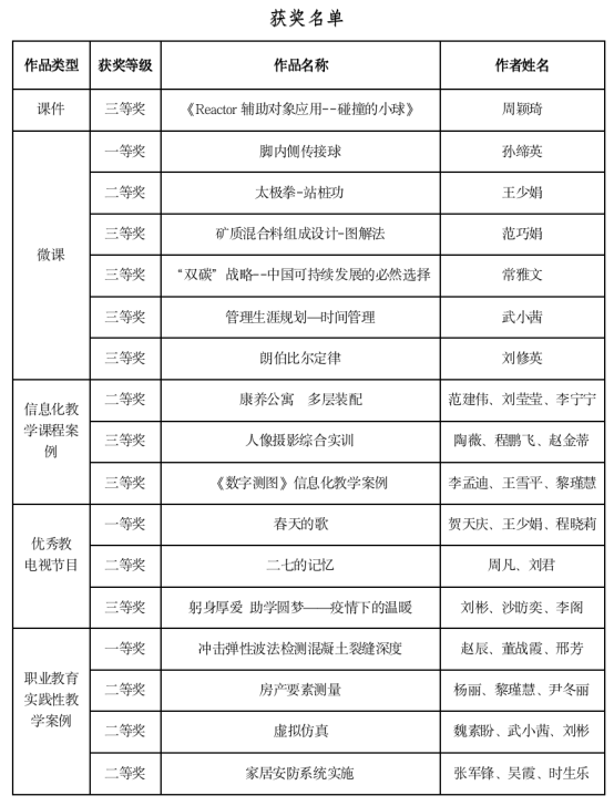
近日,河南省教育厅发布《关于公布河南省第二十六届教育教学信息化交流活动评选结果的通知》,ylzzcom永利总站线路检测共上报职业教育组20件作品,有17件作品获奖,其中一等奖3件,二等奖6件,三等奖8件。近年来,ylzzcom永利总站线路检测十分重视教育信息化教学工作,广大教师积极投入到信息化教学研究、改革与实践工作中,打造特色,形成亮点,为提升ylzzcom永利总站线路检测人才培养质量,助力“双高”校建设贡献智慧和力量。
上一条:【喜讯】ylzzcom永利总站线路检测参加水利职业院校技能竞赛“水利工程成图技术”赛项获奖
下一条:砥砺奋进两周年 硕果献礼二十大——ylzzcom永利总站线路检测举办“双高工程”两年建设成果展
管理服务
教学系部
友情链接
招生咨询电话:0371-65821035
学校地址:郑州市花园路136号
邮编:450008
校长意见箱
官方微博
版权所有:ylzzcom永利总站线路检测豫ICP备05018154号 | 技术支持:信息化中心