首页
当前位置: 首页 - 水环要闻 - 正文
发布日期:2023-07-15 19:13来源:团委 点击数:
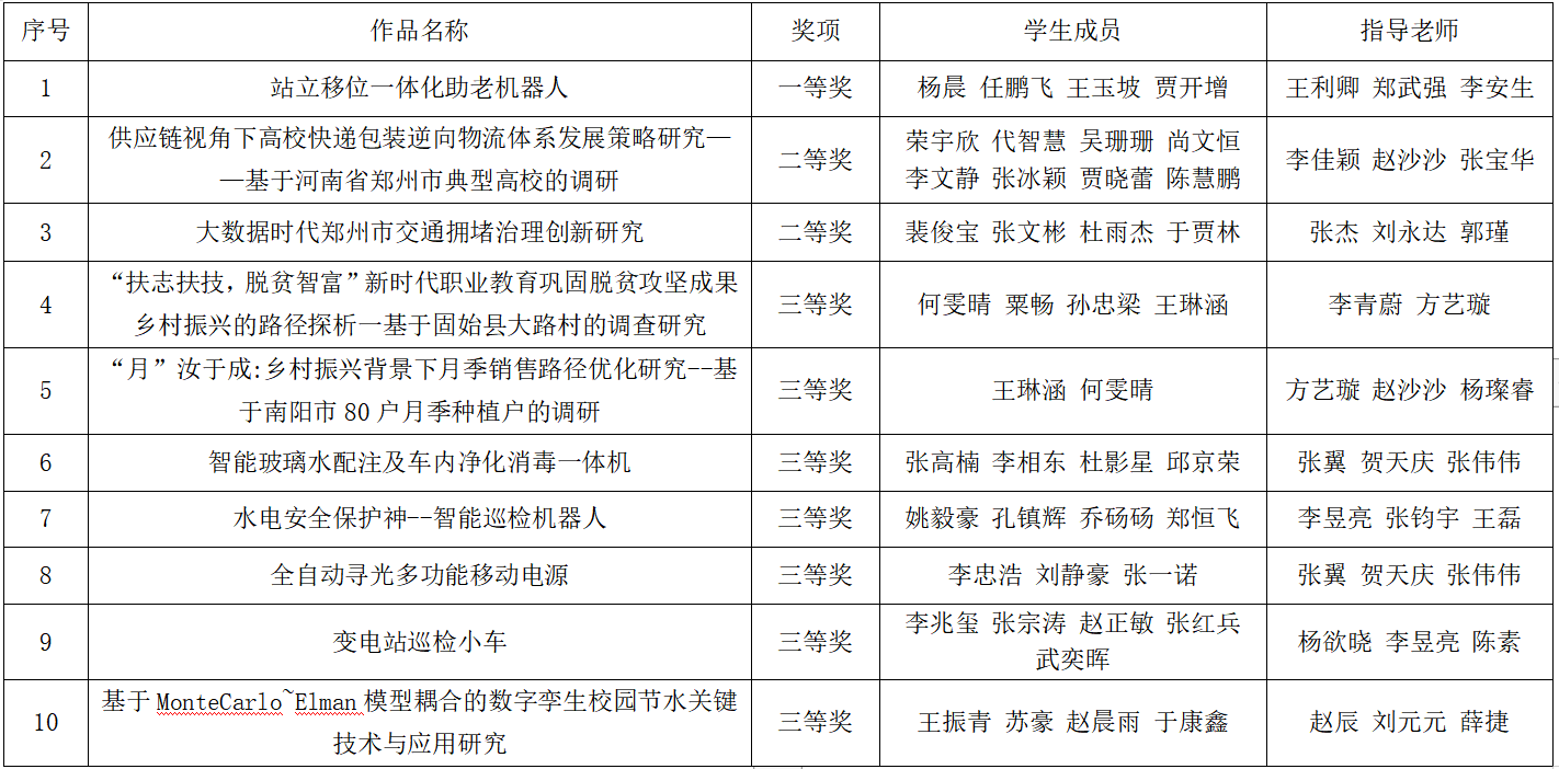
近日,第十六届“挑战杯”河南省大学生课外学术科技作品竞赛结果公布,ylzzcom永利总站线路检测10件作品获奖,其中一等奖1项、二等奖2项、三等奖7项,获奖数量创历史新高。
此次“挑战杯”竞赛,ylzzcom永利总站线路检测高度重视、精心组织,通过校级初赛、终审决赛,遴选推荐10件作品参加省赛,并组织专家进行培训指导,对项目作品反复打磨,最终推荐作品全部获奖。
上一条:【喜讯】ylzzcom永利总站线路检测荣获“河南高校2022—2023年度宣传先进单位卓越奖”
下一条:ylzzcom永利总站线路检测召开2023届毕业生就业统计专项核查工作会议
管理服务
教学系部
友情链接
招生咨询电话:0371-65821035
学校地址:郑州市花园路136号
邮编:450008
校长意见箱
官方微博
版权所有:ylzzcom永利总站线路检测豫ICP备05018154号 | 技术支持:信息化中心